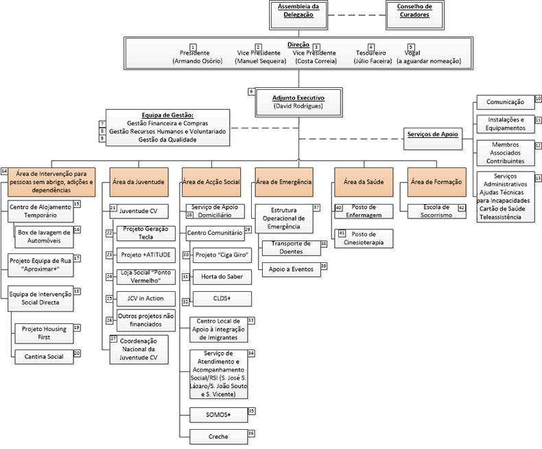
A Delegação de Braga é constituída pelos seguintes membros:
Presidente
Armando Maria da Cunha Osório Araújo
Este endereço de email está protegido contra piratas. Necessita ativar o JavaScript para o visualizar.
Membros
Vice Presidentes
Manuel Joaquim Cuiça Sequeira
José Costa Correia
Tesoureiro
Júlio Faceira Guedes
Vogal
João Manuel de Barros Figueiredo Cruz
Adjunto Executivo
David Rodrigues
Este endereço de email está protegido contra piratas. Necessita ativar o JavaScript para o visualizar.


